教师出国相关政策
发布日期:2019-03-29 阅读次数:4830次 来源: 作者:
星空电竞app2026最新版骨干教师出国(境)研修项目派出类型分为:
1. 国家公派项目:获得国家教育部、国家留学基金委等政府部门资金资助,经学校推荐,由遴选单位选拔并派出。
2.学校公派项目:由学校提供全部或部分资助,并由学校按规定程序选拔并派出。具体包括以下两种方式学校公派配套方式:根据我校与留学基金委签订的有关协议,双方共同资助的选派方式。学校公派资助方式:通过校际合作交流或完全由我校(包括基层单位)资助的选派方式。
3. 自费公派项目:教师经个人联系,获得境外学术或其他机构基金资助,本人提出公派申请,经学校批准派出的。
人事处出国管理链接:http://jgrsc.njtu.edu.cn/abroad/abroad_index.asp
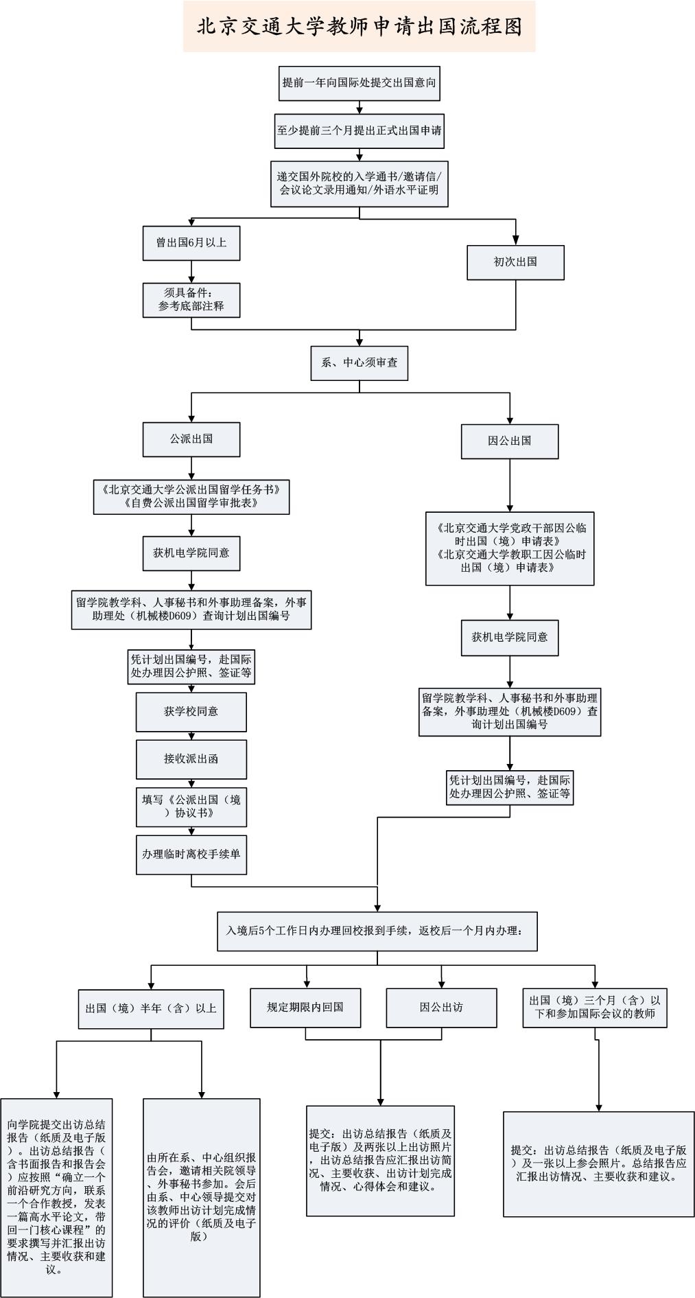
申报流程图如下:

注释:
1、 最近一次出国(境)进修归国后在学校及学院工作5年以上,考核合格;
2、 在“确立一个前沿研究方向,联系一个合作教授,带回一门核心课程”方面的落实及进展情况良好;
3、 只能申请国家留学基金资助出国;
4、 在已有的聘期履职要求的基础上,提高发表学术论文的要求,与学院签订聘期论文工作量补充协议:教授增加An4和An5类论文各1篇;副教授增加An5类论文2篇;讲师增加An5类论文1篇。








