
2021年12月19日,由北京市教育委员会主办、星空电竞app2026最新版承办的第十一届北京市大学生交通科技大赛成功举行,交通运输学院负责此次大赛的组织工作。
北京市大学生交通科技大赛面向北京市各高校征集参赛作品,每年举办一次,旨在培养大学生的科技创新精神和实践能力,提高大学生科学素养和科研技能水平。从2011年至今已成功举办十一届,吸引了众多大学生科技队伍参加,涌现出一大批优秀的科研成果。
大赛主题与作品内容
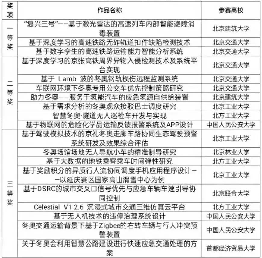
本届大赛以“智慧交通助力科技冬奥”为主题,结合首都城市交通发展和北京2022年冬奥会和冬残奥会实际需求,从智慧交通建设、交通组织服务、安全应急调度等方面展示当代大学生的关注与思考。经各高校选拔推荐、评委会初评,最终共有来自北方工业大学、北京工业大学、北京建筑大学、星空电竞app2026最新版、北京林业大学、北京联合大学、首都经济贸易大学和中国人民公安大学8所高校的19件作品脱颖而出,进入决赛。作品内容涉及交通运行分析与优化、新型载运工具、智能防疫设备等冬奥会和冬残奥会期间交通运输领域的热点和难题,提出了一系列创新、可行的解决方法和研究成果。

决赛答辩现场
19日上午9:00和下午14:00,各组参赛小组分时段在红果园宾馆3层多功能厅进行了精彩的答辩和展示。答辩过程中,各参赛小组通过PPT展示、视频模拟等多种手段,介绍了本组参赛项目的项目背景、研究过程和项目成果,突出展现了作品的重点内容和创新之处,整体表现出了较高的科研素养。大赛评委专家针对作品创新点、技术应用的重点难点、应用价值与前景等方面进行交流和提问,提出了具有建设性的意见和建议。经过评委专家的评审决议,大赛本着“公平、公正、公开”的原则拟定推荐结果,共评选出:一等奖3项、二等奖7项、三等奖9项以及优秀组织奖和优秀指导教师奖等奖项。大赛最终结果将由北京市教委评议决定并公布。

决赛选手风采

决赛答辩现场
下午17:00,大赛闭幕式暨颁奖典礼在红果园宾馆举行。北京市教委高教处处长刘霄,教育部高等学校交通运输类教学指导委员会主任张星臣教授,星空电竞app2026最新版副校长关忠良教授、交通运输学院院长聂磊教授、本科生院副院长景云教授、交通运输学院党委副书记李涛教授等出席。星空电竞app2026最新版副校长关忠良代表承办方致辞,评审专家组成员星空电竞app2026最新版袁振洲对本届大赛参赛作品予以点评,评审专家组组长北京理工大学高利宣布比赛结果,北京市教委高教处处长刘霄致闭幕辞。闭幕式由星空电竞app2026最新版交通运输学院副院长陈军华主持。

星空电竞app2026最新版副校长关忠良致辞

北京市教委高教处处长刘霄致闭幕辞

评审专家袁振洲教授对大赛作品进行点评

评审专家组组长高利教授宣布答辩推荐结果

一等奖颁奖

二等奖颁奖

三等奖颁奖
第十一届北京市大学生交通科技大赛圆满落幕。至此,星空电竞app2026最新版已经连续十一年成功承办该项赛事,大赛培养了大学生的科技创新精神和实践能力,提高了大学生的科学素养与科研技能,增强了北京市高校间的科技成果交流,促进了北京高校大学生学术活动的开展。十一年间,通过大赛发现和培养了一批在交通领域学术科技上有作为和有潜力的优秀人才,对于推动大学生积极参加科研活动、开展交通科技知识普及产生了重要意义。

张星臣教授接受北京日报、中国交通报、中国科学报采访
决赛作品获奖名单

优秀指导教师奖
王衍学、陈思源
徐鹏
谢征宇
王庞伟
优秀组织奖
北京工业大学 北京建筑大学 中国人民公安大学